当前位置:
首页
>
通知公告
>
重要文件
>
省站文件
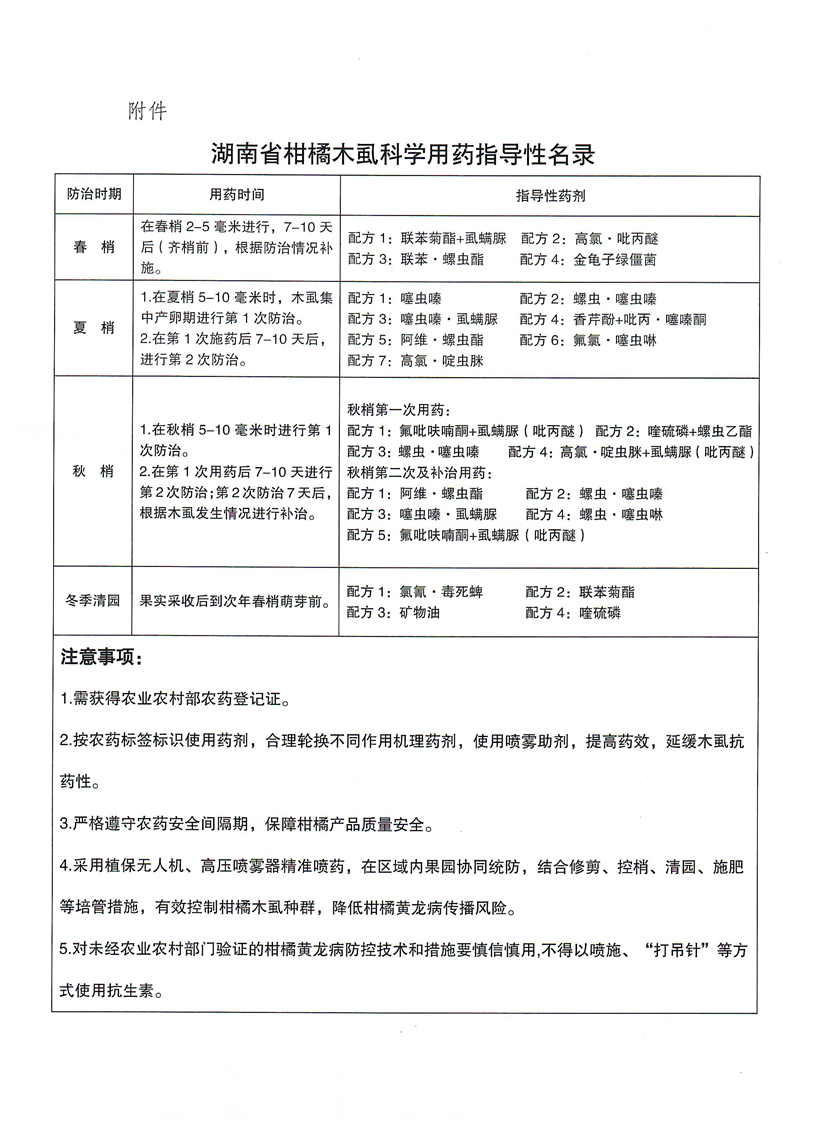
关于印发《湖南省柑橘木虱科学用药指导性名录》的通知
2025-09-05
来源:湖南省植保植检站
作者:
【字体:
大
中
小
】
【纠错】
【打印本页】
扫一扫在手机打开当前页